Modus – A Physics-Inspired Productivity App

Role: UX Design | Team Project | College UX Course

During my UX course in college, I worked collaboratively with a team of fellow designers to take an app from concept to high-fidelity design. Our goal was to design a productivity tool that not only helped users stay organized but also motivated them to keep moving forward.

We created Modus, a to-do list app inspired by Newton’s First Law of Motion: "A body in motion stays in motion." This physics principle became our metaphor for building consistent habits through momentum.

What We Learned Through Research

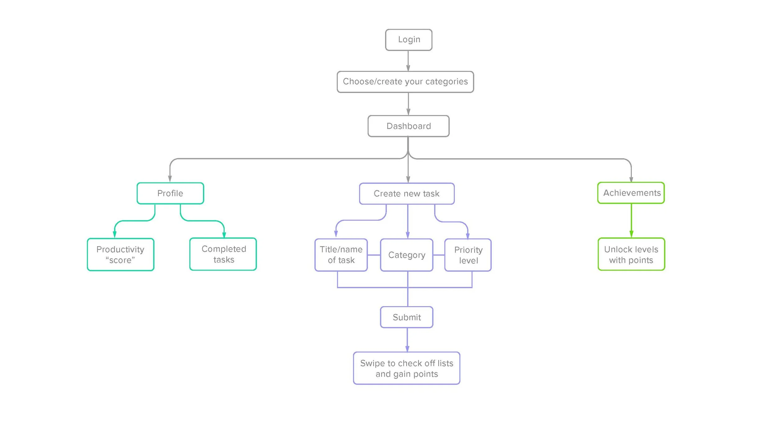
Through user interviews and surveys, we discovered that our target audience—busy students and young professionals—are most motivated by apps that offer personalization and visible progress.

Based on this insight, we developed a reward-based feature system:
✅ As users complete tasks, they unlock new customization options and features—such as themes, widgets, and sound effects—encouraging continued engagement and a sense of accomplishment.

Key Features:

  • Gamified task completion with unlockable features

  • Personalized UI themes

  • Motivational progress tracking

  • Clean, minimal interface to reduce cognitive load

Previous
Previous

Site

Next
Next

Social